DOCUMENTATION & CONTACT FORMS

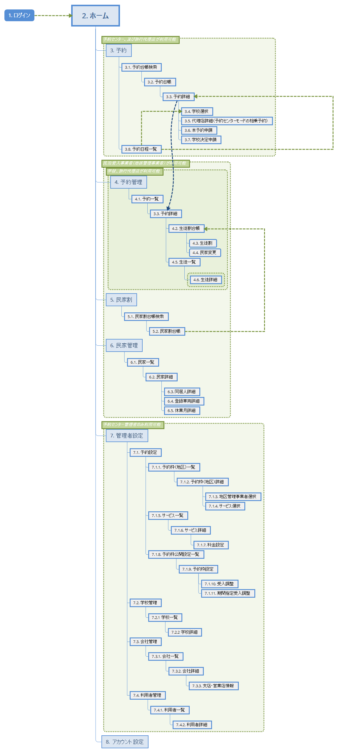
メニュー

左記のアイコン(ハンバーガーメニュー)をクリックすると、メニューが展開されます。

展開されるメニューは、ログイン利用者の権限に応じて異なります。